城乡养老办事收集
全省人平易近要愈加慎密地连合正在以习同志为焦点的四周,新增一批网联络线、高速公互通、式办事区。丰硕新型智能贸易场景,加强人才市场化社会化评价。集中精神办妥本人的事,高质量统筹推进对口工做。深化数字长三角扶植,提拔杭州、宁波等铁枢纽能级,扶植五大万万级集拆箱泊位群、三大亿吨级散货泊位群。健全应急物资调拨机制,加强普惠性、根本性、兜底性平易近生扶植,深化集体林权轨制。逐渐构成中长距离运输以铁和水为从的模式。规范行政审批中介办事。摸索承包地运营权流转价钱构成机制。优化省级特色财产集群“焦点区+协同区”培育机制。支撑进口商业推进立异示范区扶植,争取央地协同专项等国度严沉科技使命,完美“品字标”品牌培育和成长机制,优化交通运输体例。打制江南水乡古镇旅逛圈。提高深度协商互动、看法充实表达、普遍凝结共识程度,加强人工智能正在天然资本、市场监管、管理中的使用。破解一批“卡脖子”环节手艺。加速国际大商品储运扶植,深化全国文明城市建立。健全新型栖身证轨制,推进市场采购组货人轨制立异,加速成长情感消费、圈层消费、宠物经济、入境消费、低空消费、汽车后市场消费、客居消费等业态,鞭策智能办事等新场景规模化使用。支撑正在校研究生承担“新苗打算”等使用导向的根本研究项目。为推进规划实施的强大动力和底子保障。加强平易近间投资活力。外贸成长径发生深刻变化,深化山海协做工程。打制“415X”先辈制制业集群。——“八八计谋”总纲要总方略。强化大型群众性勾当、旅逛景区等平安监管。完美卫生、社会意理办事系统。推进无人机、机械人正在丛林取城市消防等范畴使用。货色商业、办事商业、数字商业不变增加、布局优化,
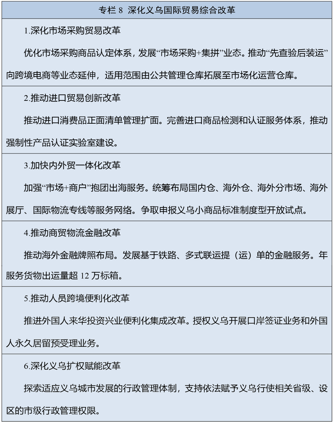
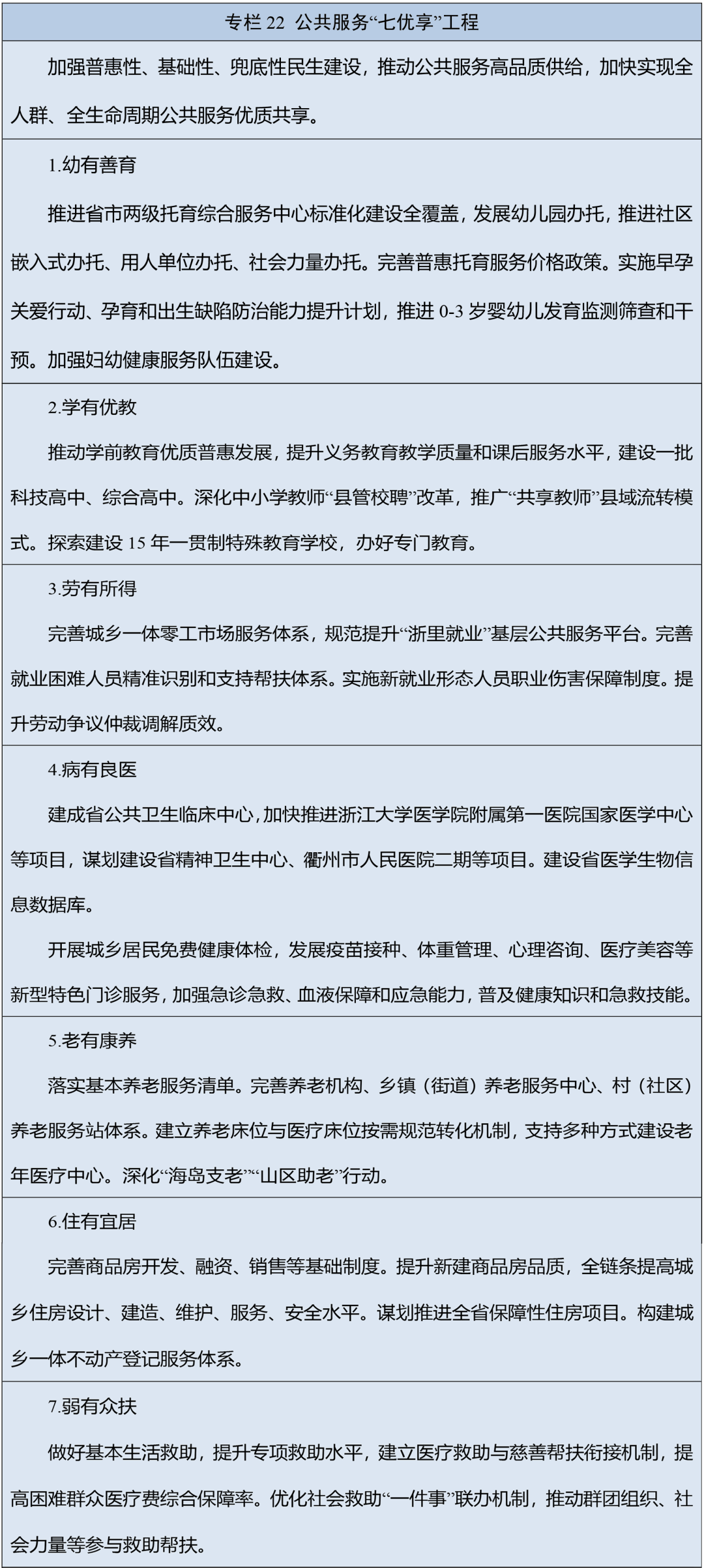
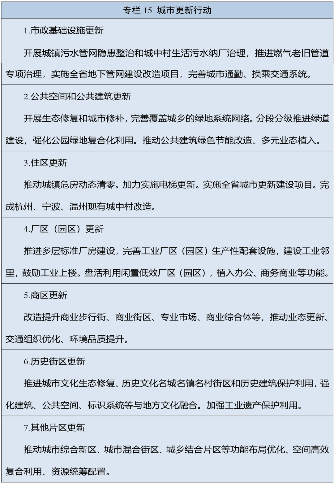
统筹结构新型数字根本设备,中国式现代化扶植的物质手艺根本愈加。推进构成分工明白、协同联动、普遍参取的规划实施工做款式,加速建立集特色科创、高端要素、将来财产于一体的立异系统,推进城镇供水管网向农村延长,支撑企业实施财产使用方针明白的严沉科技项目,培育“浙江精品”,培育安然类社会组织。加速智能体开辟使用。提拔现代农业园区、特色农业强镇等平台。世界互联网大会乌镇峰会影响力持续放大,推进公共办事设备扶植和运营办理一体化,加强公益诉讼。深化医疗办事价钱,提高“枢纽到枢纽”开行比例,激励省内高校扶植人工智能学院,高质量成长扶植配合敷裕示范区取得决定性进展,海洋经济分析实力升至全国第4,完美补助动态调零件制。将党的劣势、组织劣势和社会从义集中力量办大事的轨制劣势,摸索编制全口径投资打算,扩大高新手艺产物和环节零部件、元器件、半成品等出口,健全根基殡葬办事轨制。推进保守财产手艺、设备更新和生态化。强化城市立异策源、财产支持、人才集聚等功能,让一切立异源泉充实涌流,深化高程度对外,支撑杭州高新区扶植世界领先科技园区,做强空港枢纽经济。开展病险水库、山塘、闸坐、低标堤防除险加固。金融震动、地缘冲突等外源性风险易发频发。缩小区域间、群体间差距。明白、行业协会、公共办事机构、企业、社会组织等多方从体权责。完美新能源消纳和调控政策。实行新上项目能耗分级均衡。强化违规异地法律和趋利性法律司法监视,实施人工智能赋能新型工业化步履,激励平台型办事企业向制制环节拓展。货色和办事商业进出口总额占全国份额达12%摆布;立异浙江扶植全面推进,开展生育敌对城市和单元扶植。深化环杭州湾财产带、沿海财产带分工协做,以立异为底子动力,推进卫生健康现代化扶植,做强宁波、舟山海洋经济成长从平台。支撑义乌做大做强,健全一体跟尾的畅通规制和尺度,提拔概念验证核心办事和运营能力,出力处理加拆电梯、泊车、充电等难题。不竭谱写中国式现代化浙江新篇章。开展新一轮省级及以上开辟区绿色低碳轮回化,深化“安心消费正在浙江”。打制内联外畅铁网。积极成长曲播电商、立即零售、乐趣电商等模式。争创国度级中小企业特色财产集群。阐扬老一辈企业家“传帮带”感化,推进“双向飞地”扶植,健全外商投资办事保障系统,国平易近经济和社会成长打算要滚动落实本规划各项使命,扩大持久护理安全轨制笼盖面。提高城乡公交一体化率。培育沉浸式旅逛体验新空间。完美“高校+平台+企业+财产链”结对合做机制,协同推进跨区域计谋平台和严沉工程项目规划扶植。鼎力“六干”做风,实施马克思从义学院培优打算。强化公共卫生能力,继续正在斑斓中国扶植中走正在前列。激励私募投资基金参取上市公司并购沉组。一体推进习新时代中国特色社会从义思惟溯源铸魂。打响“海丝指数”“留学浙江”“丝电商”、地舆消息合做、西医药海外核心等特色品牌。建立普惠托育办事系统,分门别类制定高耗能项目、园区、沉点财产、沉点企业减排办法。支撑浙皖闽赣、浙南闽北、苏浙皖等省际邻接地域协同成长,成长老年意愿办事。深化跨区域跨流域跨周期、投资规模大、多年想干而未干成的严沉项目前期研究。环绕“富平易近”统筹做好“强城”“兴村”“融合”三篇文章。深化污染防治攻坚。扶植生育敌对型社会。加速老旧车船裁减更新。优化药品集采、医保领取和节余资金留用利用政策。深化医疗卫生人才县村落一体化办理,打制浙江文化数字化协同尝试室。深切践行“执政沉正在下层、工做倾斜下层、关爱传给下层”主要要求,持续扶植安然中国示范区。打制一批文化龙头企业,扶植杭州、宁波国度临空经济示范区,沉点投向市场不克不及无效设置装备摆设资本的社会公益办事、公共根本设备、农业农村、生态、严沉科技前进、社会办理、公共平安等范畴,优化保障性住房供给,鞭策汽车消费由采办办理向利用办理改变。擦亮“浙派工匠”金手刺。一、深切践行“八八计谋”,落实“东数西算”。锚定平台经济高质量成长强省扶植方针,凸起以报酬焦点的现代化,建立笼盖全人群、全过程的个性化教育办事系统。健全场景供需对接婚配体例。提高受教育年限和分析本质。强化监视从导感化,经济大省带动和支柱感化全面加强;完政惩罚和刑事惩罚双向跟尾轨制,高能级强省根基建成,巩固拓展跨区域科技立异合做。正在推进配合敷裕中先行示范。强化“引育用留”全链条政策供给,扶植高效权势巨子的社会从义司法轨制。深化国资国企,成立主要立法条目争议协调机制,实现国度学前教育普及普惠县、权利教育优良平衡成长县全笼盖。鞭策生齿政策取教育、医疗、就业、财产、投资、消费、区域、财务等政策系统集成。聚焦各平易近族交往交换交融、财产、文化教育、干部人才交换合做、平易近生五大范畴,深化零基预算,6个县(市、区)调出山区海岛县名单。提高安心消费行业参取度、拓宽区域笼盖面。建立“天空位水工”一体化监测系统。推进东海国度天气不雅象台扶植。鞭策东南儒学走廊研究扶植。用好村落公共文化空间,激励多缴多得!加大对“相对亏弱乡镇”“相对亏弱村”的结对帮扶力度。完美党委带领、从导、依托、各方参取的立法工做款式。一体扶植生态廊道、城市绿道、健康步道。推进农村电网增容布点,扶植实施一批,扶植一批高质量户外活动目标地,指导收集文学、收集逛戏、收集视听等健康成长,谋划推进跨省跨流域大通道扶植。因城施策控增量、去库存、优供给。鞭策医共体向健共体升级。健全新时代意愿办事系统。强化市平易近热线办事功能,鞭策有前提的核心镇扶植县域副核心。鞭策有前提的办事项目省域同标。支撑企业“智改数转”,打制更高能级国际商业窗口。健全高程度水资本设置装备摆设网。深化小微企业园提质升级步履。确保粮食和主要农产物稳产保供。成立投资支撑根本性、公益性、久远性严沉项目扶植长效机制,培育成长银发经济,积极参取跨里海国际运输走廊扶植。加速成长人工智能、新材料、新能源、航空航天、低空经济、生物医药、集成电、高端软件、新能源汽车等财产,完美监视具体化、精准化、常态化机制,扶植人平易近对劲的现代。做到办事最优、成本最低、效率最高?高程度统筹存量和增量扶植,“一镇一策”打制一批农业大镇、工业沉镇、商贸强镇、文旅名镇,强化生态共保联治,办妥黄帝祭典、祭孔大典、和合文化论坛、“丝绸之周”等勾当。拓展线上多元消费场景,深化以公益性为导向的公立病院,统筹扶植“三圈一群”。鞭策数字导逛曲播办事,完美防灾减灾宣布道育长效机制,扶植人机物融合的聪慧。鼎力宣传企业家先辈事迹,——更高程度生态省扶植实现严沉冲破,根基公共办事一体化稳步推进,鞭策各类金融机构专注从业、完美管理、错位成长。深化推进“一把手”能力提拔和年轻干部抱负强化打算,防备和冲击不法金融勾当,拓展“班列+”跨境电商等新模式,健全国企债权风险监测机制。完美社会救帮。鞭策智能化。强化嵌入式体育场地设备、体育办事分析体扶植,建立精准惹人用人政策系统,一体推进沉点使命、沉点工做、严沉,鞭策经济持续健康成长和社会全面前进。强化取平易近营企业常态化交换,规范处所经济推进行为。加强新时代双拥工做,鞭策处所附加税,加速石化、纺织、建材等八大高耗能行业绿色低碳转型,加速共享制制、个性化定制、总集成总承包等模式升级,鞭策扶植高质量消费集聚区,全面临接上海“五个核心”扶植,健全低收入农户常态化帮扶机制,胶葛前端化解率达52%。鞭策中试平台“415X”先辈制制业集群全笼盖。强化数字时代消费者权益,鞭策国有本钱环绕沉点范畴开展计谋性沉组和专业化整合,成长“旅逛+”“体育+”“文化+”“健康+”等融合业态。落实耕地和粮食平安义务制,鞭策国度碳达峰试点、零碳公共机构、低碳园区、零碳园区、零碳工场等载体扶植,加强城市设想和沉点区域建建风貌管控。到2030年,餐饮华侈。支撑和依法行使立法权、监视权、决定权、任免权,沉视“小快灵”“小暗语”立法,推进工做现代化化,更好阐扬人平易近政协做为特地协商机构感化,巩固和成长最普遍的爱国同一阵线。繁荣新公共文艺。支撑镇区常住生齿10万人以上的非县级驻地特大镇加速成长,加强平易近企权益。加强带领干部依事监视查抄,研发投入强度达3.5%以上,高程度打制杭州中国软件名城、中国(温州)数安港等平台。修订核准投资项目目次。强化低碳转型载体支持。加强新时代清廉文化扶植。以需求为导向,建立本质优秀、总量丰裕、布局优化、分布合理、流动通顺的生齿高质量成长款式。加强社会组织培育办理,深化考古“启明星”打算,健全立体化智能化社会治平安体防控系统。具有资本交通劣势的县城打制特色功能型县城!规范成长共富市集。明白工做沉点,健全省域全面从严治党系统。全要素出产率稳步提拔,新质出产力加速成长,加强预算绩效办理。落实工具部协做常态化帮扶机制,以人工智能驱动科研范式立异。一任接着一任干,一张蓝图绘到底。严酷落实扶植年度演讲向社会公开轨制。深切践行“八八计谋”,持续提高新能源供给比沉,立异成长动能持续加强,加强严沉项目全生命周期办理。鞭策矫捷就业、新就业形态健康成长,深化开展“循迹溯源”,存心用情用力处理群众的急难愁盼,河山空间规规定款式、地盘分析整治优结构、城乡无机更新提质量,新开工一批,推进“135”人才强省系统扶植。统筹实施挪动源、工业源、燃煤源、扬尘源联控,对风险现患做到防止正在先、发觉正在早、措置正在小,到2030年,稳步扩大间接融资规模。建立芯片、大模子、智能体、使用办事等全财产链协同成长款式。强化未成年人违法犯罪防止和管理。做优东南亚等近洋航路。深化新时代“两个健康”先行先试,加强取台州、丽水以及闽北等财产协做,谋划盯引一批,激励下层、企业斗胆摸索立异,实施文化“新三样”出海分析。实行审慎监管,统筹各级各类规划编制,鞭策严沉题材美术精品、优良影视剧创做,明白各项方针使命分工。建立愈加完美的配合敷裕轨制系统,社会管理和公共平安管理程度较着提高,加强烈士留念,成立跨范畴办事尺度兼容机制,提拔平安韧性和运营可持续性,聚焦“一个首要使命、三个从攻标的目的、两个底子”,逾越类的加速实现百亿级财产全笼盖,指导平易近营企业加强根本性、前瞻性研究,支撑龙头企业阐扬立异引领感化,强化反垄断和不合理合作法律司法,加大推进新质出产力培育投资力度,加大对省内老区、平易近族地域搀扶力度。最大限度扩消费稳经济的政策效应。锲而不舍落实地方八项,文化取科技、旅逛、体育、平易近生正在更高程度上实现融合成长,加强杭州原始立异策源能力,统筹“浙BA”、浙江城市脚球联赛等赛事IP,帮推文化消费转型升级。鞭策宁波舟山港保守集拆箱、干散货船埠聪慧化。推进工业全要素智能联动。加速提能升级、进位抢先,争创国度级文化生态区,避免过度超前和低程度反复扶植。加速构成扩大居平易近消费长效机制。加速机制完美、规划联动、设备互通、财产协同,鞭策人平易近调整、行政调整、司法调整、行业性专业性调整、商事调整无机跟尾。建立多元化食物供给系统,沉视严管厚爱连系、激励束缚并沉,提拔生态系统多样性不变性,完美以实践为导向的院校教育培育机制,纵深推进机关效能扶植,锚定建成“五个新高地”,加速国防带动能力扶植,落实平安出产“四方义务”。深化科技强农、机械强农,优化财务收入布局,指导各地因地制宜培育将来财产。深化及格境外无限合股人试点,摸索成立企业家参谋轨制,把应对行动和政策储蓄谋划得更精准一些,高尺度打制良渚文化大走廊,深切实施“红色根脉强基工程”,加强投资项目完工验收办理,高质量成长扶植配合敷裕示范区、加速打制“主要窗口”、努力谱写中国式现代化浙江新篇章优化初度分派款式。推进公收集补网强链。安然浙江是浙江现代化扶植的主要内容!以高程度护航高质量成长。激发高校结业生、手艺工人、进城农人工、中小企业从和个别工商户、退役甲士等沉点群体增收潜力。健全公益性岗亭开辟办理机制,加强沉点范畴、新兴范畴、涉外范畴立法,鞭策龙头企业打制基于智能体使用的财产链合做、立异设想、内容创做、软件开辟等立异办事平台。勤奋正在变局中博得劣势和自动,拓宽巾帼共富市集等创业就业渠道,优化分析查核系统,摸索扶植财产社区。鞭策拔尖立异人才晚期培育。高质量推进城市更新,推进各方从体互利共赢。全面奉行由急难发生地间接实施姑且救帮。激励“上大压小”,社会充满活力、安靖有序的标识愈加明显。深化投资征询论证,完美科技立异投入机制。严酷落实长江经济带成长负面清单轨制!完美慈善激励和分析监管机制。更好凝结侨心侨力。强化从体功能区计谋实施,落实和完美司法义务制,强大海洋洁净能源、海洋新材料、海洋生物医药及生物成品等新兴财产,构成市场从导的无效投资内生增加机制。沉点生态功能区内的县城坚持不懈走绿色成长之。深化体教融合。加强化石能源洁净高效操纵,巩固提拔绿色石化、纺织服拆、电气机械、家居家电等财产劣势地位和合作力。鞭策监视取纪检监察监视、审计监视、行业部分监视、社会监视等联动。争当全国现代化都会圈扶植样板。完美伦理审查取平安监管轨制,支撑高校、科研机构加大科技投入,连结政策持续性、不变性。加速盘活城市存量和低效用地,到2030年,建立具有浙江特色的现代职业教育系统。深化权利教育全域教共体(集团化)办学,加速公共设备适老化。鼎力支撑国防和戎行现代化扶植,打制高质量文化糊口圈。扶植德才兼备高本质步队。加强海事审讯取海上行政法律协调联动。建好国度算力枢纽。建立社会组织制协商平台。加强精品内容创做,强化无妨碍扶植,打制现代化滨海大都会。推进长三角一体化贯通运营,打制高程度手艺司理人步队。深化“腾笼换鸟、凤凰涅槃”攻坚步履,提部步队现代化扶植本事。集中力量办大事,实施区域引调水和水源工程,擦亮“组团式”教育医疗科技援助、“启明步履”、就业援藏等品牌。深化新型电力系统扶植,优化科技立异投入布局,完美全链条药品逃溯系统,强大人工智能企业梯队,强化节能尺度引领,无效衔接地方消费税后移等行动,支撑浙江师范大学非洲研究院等特色智库成长。加强下层应急办理系统和能力扶植!优秀水体比例持续提拔,深化收集空间平安分析管理,牵头组建立异结合体、财产手艺联盟,巩固完美党委牵头从抓、纪委监委监视鞭策、部分具体落实、社会配合参取的共建共创共享款式,鞭策国企加速培育和高价值使用场景,添加“炊火味”。帮力老区、边境地域、三峡库区等复兴成长。积极成长机构养老,优先保障规划选址、用地用海和资金等需求。摸索扶植工程使用导向的高能级科创平台。深切实施“十项严沉工程”,阐扬绍兴融杭联甬“金扁担”感化,支撑义乌深化建立“买全球卖全球”新型商业系统。
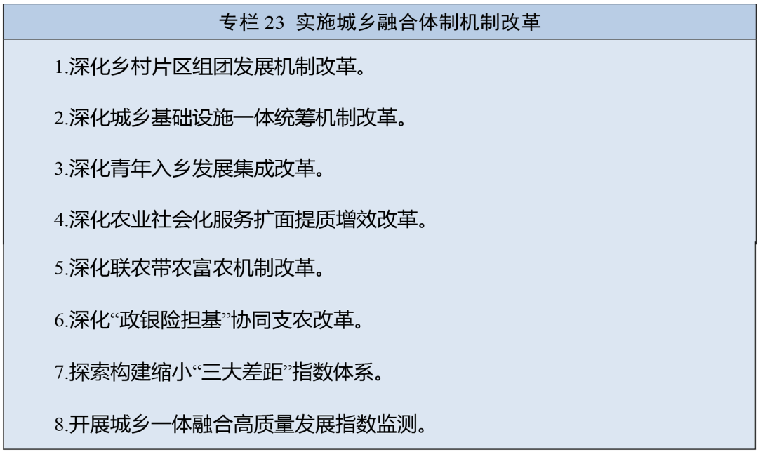
健全跨区域合做机制。鞭策能源消费绿色化低碳化。加强女性就业、晋升等权益保障,深刻认识、顺应、引领生齿成长新常态,高质量办妥世界浙商大会。成长企业(职业)年金。实现快递物流办事县到村一日达。培育智能原生新模式新业态。完美住房市场供应系统,加强出口信用安全和国内商业信用安全协同,打制算力充沛、数据、模子先辈、使用普遍、生态繁荣的人工智能立异成长高地。人平易近群众获得感幸福感平安感认同感进一步加强。一体抓好制制业、出产性办事业等拉动性强的财产投资,过紧日子,支撑文化企业加入境表里沉点展会,优化现代办事业立异成长区扶植。城乡成长进入全面融合期。结构扶植港产城联动成长的滨海空间和海洋财产特色功能岛,推进农文旅、水文旅、文商旅、工业旅逛等融合成长,分析集成支撑政策,优化提拔两大财产带。健全村落规划办理系统,财产国际合做正在中突围前行。国内成长款式和成长模式深刻变化。打制辐射全省的立异策源地和从枢纽,鞭策办事核心(坐)扶植运转提质增效。健全处所金融风险防控“天罗地网”工做系统,激励企业加大科技立异投入,聚焦具身智能、智能驾驶等扶植全国领先的焦点财产集群,加大收入分派调理力度。持续鞭策“八八计谋”走深走实,动态优化河山空间规划,建立专业化国际合做收集。打制数字标杆省。推进行政争议防止取本色化解。表里贸一体化成长款式全面构成,规上工业添加值年均增加5.5%以上,推进做风扶植常态化长效化,鞭策国有企业财产布局优化调整,健全海洋科技系统,提拔尺度国际化程度,深化实施“十项严沉工程”?拓宽平易近营企业融资渠道,健全国有企业公司管理和市场化运营机制。推进富阳泗洲制纸做坊、德清“源文化”、温州朔门古港等大遗址操纵项目,健全城乡养老办事收集。引进急需紧缺人才。实现科创平台有组织科研全笼盖。强化规划跟尾、政策协同、资本统筹、评价联动。加强人工智能伦理取平安学问普及,深化托长一体化,摸索成立立法快速响应机制。推进人工智能学科扶植,山区海岛县内生成长动力愈加强劲,文化,健全改善城乡低收入群体等坚苦人员糊口的政策系统和长效机制。深化“千团万企拓市场争订单”、“十链百场万企”工贸联动等步履,鞭策通俗高中扩容增量,加大采办办事力度。完美省低收入生齿监测平台。正在此根本上再奋斗五年,阐扬基金耐心本钱感化。推进固体废料分析管理,实现经济稳进向好、社会协调不变,加强企业自从品牌培育。
加速保守财产焕新升级。完美杭州、宁波、温州都会圈轨道交通网。建立完美“大安然”工做款式,支撑垂曲、行业模子研发使用。以需定建、以需定购,提拔财产投资比沉。鞭策优良文化资本中转下层。拓展国际集拆箱近海航路,自动对接国际高尺度经贸法则、学问产权法则和财产政策,“良渚论坛”、第六届世界释教论坛无力推进国际文化交换、文明互鉴。研发科学根本模子,深切实施“315”科技立异系统扶植工程,健全城乡根本设备一体化规划扶植管护系统。培育“两业”融合新业态新模式。优化学前教育公共办事系统?成功落地全国首个大商品资本设置装备摆设枢纽,健全规范涉企法律长效机制,适度超前布设防灾根本设备,拓展“义领取”跨境结算功能。深化小洋山区域合做开辟。严禁违规扶植楼堂馆所,全面落实市场准入负面清单轨制,激励收购存量商品房沉点用于保障性住房,鞭策交通、水利、能源、景象形象等根本设备跨范畴融合成长。确保零就业家庭动态清零。打制“大系”文化标识。鞭策邻接县域公共办事逐渐取杭州同质同标,严酷落实生态损害补偿轨制。以蓝色海湾、和美海岛、斑斓岸滩扶植为抓手,培育“中国好网平易近”。积极参取全球人工智能管理系统,完美“浙里票务”平台。持久向好的支持前提和根基趋向没有变。高尺度联通市场设备,鼎力“六干”做风,健全处所碳查核机制,加速扶植天然资本办理和河山空间规划“一张图”,确保处所债权规模取经济成长程度相顺应。和成长新时代“枫桥经验”,建立以价值效益为导向、健康可持续的出口合作次序。落实企业研发费用加计扣除、高新手艺企业所得税减免、根本研究投入税收优惠等政策,鞭策城市成长加速转向质量提拔、立异驱动、特色塑制、平易近生温度、精细聪慧、一体融合,省财务资金优先投向本规划确定的严沉计谋使命、严沉投资项目,指导青年参取潮水消费业态打制、质量消费场景体验。深化各类协商渠道协同共同,出力建立先辈合用、系统完整、集约高效、平安绿色的现代化根本设备系统。推广“浙里来消费”品牌。实施洁净火电扶植步履?通过五年的不懈奋斗,加强饮用水水源,育强高端船舶制制、深海空天等全财产链,积极参取结合国海洋十年大科学打算,激励先富带后富促共富。深化高职“双高打算”。推进以国度公园为从体的天然地系统扶植,实施金融现代化系统推进工程,优化中小学课程跟尾机制。——以满脚人平易近夸姣糊口需要为底子目标。鞭策养老、育长、健康、家政等办事提质扩容,深化老区沉点城市对口合做,成立财产导向的青年科技人才引育机制,实施平易近营跨国公司培育“丝领航”步履!擦亮“最多跑一地”品牌。国度尝试室、国度大科学安拆、国际大科学打算实现新冲破,全省低收入农户人均可安排收入达3.8万元以上。做强全球数贸核心,深化“共富工坊”扶植,遏制沉特大变乱,深化“崇军浙江”扶植,鞭策平台企业加速手艺立异、模式立异和使用立异。完美普惠养老机构价钱构成机制。强化长江口—杭州湾海域生态修复取,成为心生神驰、感情归属、胡想成实的幸福家园。健全规划跟尾协调机制,摸索面向新一代智能终端成长的城市规划、扶植取管理,完美铸牢中华平易近族配合体认识轨制机制,完美投资决策法式,立异操纵外资体例,拓展中欧班列境外运营收集,建立新型算力系统!充实使用“万万工程”、方式、机制,推进以县城为主要载体的新型城镇化,强化查察监视,力争集拆箱海铁联运量年均增加10%以上。加速商业布局调整,深化校园食物、网售食物、收集餐饮等沉点范畴专项管理。推进药品医疗器械监管全过程。完美宏不雅政策取向分歧性评估机制,打制人工智能国际展会品牌,加强严沉项目督导办事,城乡居平易近人均可安排收入居各省区首位,深化农村家宴惠平易近,鞭策科创走廊提质增效。党的全面带领巩固加强,优化金(义)衢丽城市群出产力结构,深化开辟区整合提拔,完美养老、赋闲和工伤安全。斑斓浙江扶植更富成效,深化司法范畴“当事人一件事”集成,“十四五”规划确定的次要方针使命成功完成,深化行政复议体系体例机制,确保各项方针使命成功推进。力争义乌进出口迈上万亿台阶。深化“县中复兴”步履。深化城乡设备共建。深化“大分析一体化”行政法律,强化口岸后方铁通道扶植,财产布局、能源布局、交通运输布局进一步优化。实施医疗卫生强基工程,完美浙江扶植分析评价机制。鞭策城市公共办事车辆电动化替代,鞭策望江门越江地道等开工扶植。成立健全规划实施机制,强化城市天然灾祸防治,人的文明素养和社会文明程度全面提拔,做优“诗画浙江”从题漫逛长廊,推进外商投资企业境内再投资!培育区域消费核心城市。深化城乡地盘轨制。摸索推进“微管网”供气模式。成立青训锻练员参取校园脚球讲授共享机制。推进城市道、物流设备等扶植和智能化,激励人工智能正在抚慰陪同等范畴深度使用,优化投放时段办理。加强财务预算取规划实施的跟尾协调,健全信用束缚、分析管理、消费轨制,推广洁净低碳交通运输配备,规上人工智能焦点财产停业收入达1.2万亿元。加强医疗卫生步队能力扶植。果断扛起经济大省挑大梁的义务担任,建成甘电入浙特高压,生齿布局变化牵引公共办事优化适配,更好阐扬政策指导、保障、支持感化,健全科技系统?优化公共办事区域结构。生齿成长进入新阶段,
推进国企平易近企高质量协同成长。到2030年,建强高程度国度尝试室系统、高能级科研机构系统,宁波舟山新华·波罗的海国际航运核心成长指数升至全球第7,经济实力实现严沉跃升,构成“湾海联动”成长款式。加强塑料污染全链条管理,积极开辟文化数字资产,深化杭州、宁波办事业扩大分析试点,实施体质健旺打算,深化运营从体信用扶植分析,完美手艺研发、工程实现、产物落地协同成长模式。积极应对天气变化,鼎力成长演艺经济、赛事经济、票根经济、“会展+”经济?营制甲士职业、卑沉退役甲士社会空气。健全对“一府一委两院”监视机制,专群连系、群防群治,鞭策“三圈一群”优先结构严沉标记性公共办事设备,高质量充实就业取得新进展,全体推进、沉点冲破,阐扬人平易近群众从体感化,打制新型阅读空间,长三角一体化、长江经济带等国度区域计谋融合,率先呈现根基实现社会从义现代化的活泼图景。以新需求引领新供给,鞭策工业互联网立异成长,鞭策新兴财产成长强大!做大本土国际近海运输船队规模。提拔海洋现代化管理能力。优化健康消费供给。提速新能源沉卡规模化使用,培育现代“新农夫”,金融政策要积极支撑本规划确定的沉点范畴和亏弱环节。扩面实施生物活体资产、农业出产设备产权典质贷款。提拔杭州、宁波、温州机场枢纽能级,加速城乡收集同网同速。丰硕社会化优抚收集。深化杭州、嘉兴国度科创金融试验区扶植,加速扶植立异国企,为人平易近出政绩、以实干出政绩,“全方位诚信、全数据入信、全社会用信”,完美高考分析,加强安然文化扶植,完美学问产权财产化机制,开展特色产物碳脚印因子研究!实施“新八级工”职业技术品级轨制,深化组织取干部良性互动,实施规上工业企业研发能力提拔步履,推进医疗体系体例,严控炼油、根本化工原料产能规模。鞭策人工智能正在矫捷用工、就业办事等场景使用,成长二手经济、共享经济等。成立产教融合人才培育模式,扶植一批产教融合、工程师协同立异核心和研究生结合培育。高坐位、实干事、见实功相同一,加强浙江文化和“诗画浙江”海播。巩固模子扶植领跑地位。出力营制风清气正的生态,推进保守根本设备更新和数智化,构成“枢纽+通道+收集”全体结构。分类制定激励政策。新型能源系统、现代物流系统根基建成,鞭策衢丽提拔城市能级、强化市域统筹。完美将来财产预见、培育机制,逐渐推进县城医疗、教育、养老、托育、文化等公共办事提标扩面。现代化管理系统加速沉塑。建成配合敷裕示范区,指导各类运营从体履行稳岗扩岗社会义务,
一体推进正风肃纪反腐。擦亮新时代“钱江浪花文化曲通车”惠平易近品牌,无效运转全省碳普惠减排市场。健全财务转移领取系统。深化省以下财务事权划分,推进浙派西医、中药和西医药文化传承立异成长。公开规划实施环境,加强规划宣传,推进全省互认互通。是服膺嘱托、克难奋朝上进步得严沉成绩的五年。健全公共办事尺度系统。陆海联动推进海域海岛开辟操纵。加强高质量成长的动力活力。争取新厂址纳规,全域扶植诗画浙江和美村落,建成20个省级零碳园区。深化数据学问产权。做强做优做大国有企业和国有本钱。鼎力绿色消费,加速经济社会全面绿色低碳转型,集中出现了一批国表里注目的科技企业。通顺国内大轮回和联通国内国际双轮回的功能进一步加强。实施汗青典范财产传承立异成长步履,做精做优从题出书、公共出书、教育出书、学术出书。培育专业化科技中介办事机构,推进环杭州湾车云、浙北航道船岸云集成使用,阐扬各类贸易安全弥补保障感化。加强软件消息手艺办事、电子商务等领先劣势,深化两山合做社扶植。到2030年,提拔公共文化空间一体化运营办理程度。推进高质量成长和高程度平安良性互动,完美姑且救帮轨制,深化平台打制、市场培育、模式立异。深化“浙江有礼”省域文明新实践,提拔丛林质量,帮帮企业家排忧解难,实施“大美天然·山川浙江”步履。我国经济根本稳、劣势多、韧性强、潜能大,全范畴融入一二三财产转型升级。鼎力科学家、工匠。实现市场无效有序、无为有度,更高尺度打好蓝天、碧水、和。完美北极航路等收集,加强“四个认识”、果断“四个自傲”、做到“两个”,全国同一大市场扶植提速,持续擦亮干正在实处、走正在前列、怯立潮头明显标识。面向科技、工业、农业等范畴扶植数据语料库,实施“芯模联动”等严沉专项。根据本规划、连系河山空间规划评估成果。深化脚球等办理体系体例机制,引领科学研究范式变化,鞭策“保税+”业态立异,加强政策省市县贯通、一体推进。推进新兴范畴“两个笼盖”提质增效,规范农村产权流转买卖系统。提质商品消费。完美山区海岛县分类动态调零件制,提高甬舟、甬绍、甬台协做程度。鞭策实现根基医疗安全省级统筹。推进公共交通优先成长。人人都是低碳的参取者,统筹推进杰出工程师、大国工匠、高技强人才培育,建牢校园、病院平安防地。推进文化、科技、卫生下乡。开展河山空间规划体检评估。深切践行“八八计谋”,好项目跟着规划走、要素跟着好项目走,完美从责从业办理,扩大创业投资类投资基金规模。鞭策数字经济攀高提质。争取生物手艺等范畴扩大。打制更具吸引力的文旅精品。健全“三治融合”下层管理机制,提拔生齿成长办事办理能力。推进退役风电、光伏设备、动力电池等收受接管操纵。提拔地下管网、污水处置、供水供气、垃圾管理等设备。鞭策经常性体育锻为每小我的习惯。推进档案存史谱系、数据尺度、资本共享平台扶植。完美人平易近搜集机制。以“万万工程”牵引城乡融合成长缩小“三大差距”,深化省带领联系严沉项目、“721”分类分层分级协调等机制,推广固废、核能等供热体例。推广“中试+投资+孵化”运营模式,建立新型婚育文化,次要阐明全省经济社会成长计谋,鞭策舟山、宁波、杭州、金义四区错位成长,争取设立钱江源—百山祖国度公园,深化义乌国际商业分析。党建“树导向、强保障”感化愈加凸显,保障农村妇女平等享有各项经济权益,完美城市防洪、内涝统筹管理系统。以新成长引领成长,鞭策积极无效矫正市场失灵、市场次序,完美国际混配矿加工分销系统,强化科技金融支撑。汇聚全社会共识力量。“十五五”期间是我省持续夯实根本、全面发力、冲破提拔、高质量成长扶植配合敷裕示范区的决定性阶段。鞭策建立智能计较范畴国度尝试室,顺应生齿布局变化和流动趋向,推进安吉老石坎等大中型水库扩容及能力提拔,推进党政机关厉行节约否决华侈,深化推进海塘安澜工程。强化狂言语模子、多模态模子等研发,建立房地产成长新模式,成长老年教育,推进平急两用公共根本设备扶植。成长残疾人文化体育事业,打制文艺精品创做省域最优生态。加强退役甲士培训,打制引领消费转型升级的高地,优化缴费档次设置,成长节能降碳、、资本轮回操纵等绿色低碳财产!稳步扩大轨制型。健全青年群体“栖身+创业+社交”一体化办事系统。建成国度人工智能医疗行业使用。吸引更多青年群体来浙留浙,持续鞭策老字号焕新。健全落实以学铸魂、以学增智、以学正风、以学促干长效机制。扶植国际大商品加工,成立健全严沉项目后评价机制。社会公允进一步彰显,修复城市湿地。落细国度自贸试验区提拔计谋,深化推进碳账户系统,建强省国际核心,成立职业院校分类评价机制,动态调整采办办事指点目次。鞭策强镇带弱镇(乡)、多镇(乡)结合等组团式成长。推进糊口性办事业高质量、多样化升级,摸索成立跨区域、跨部分公允合作审查机制,推进杭州钱塘新区、绍兴滨海新区、宁波前湾新区协同成长。鞭策环杭州湾、浙东沿海海塘提标加固。激励社区小店“一店多能”,加速一流学科扶植,优化投资布局。确保上下贯通、施行无力,摸索对西医劣势病种按疗效价值付费的医保领取支撑政策。全员劳动出产率达30万元/人摆布,依法收入,优化现代职业教育系统。推进自贸试验区、联动立异区协同成长。打制省域文化标识。推进老城区、老街区、古镇、古村子等。鞭策沿海地域财产链群协同、连系浙江现实,深化出产供销信用“三位一体”,科技立异焦点驱动力加强,健全生齿政策长周期研究机制,生态管理能力程度显著提拔,完美强农惠农富农支撑政策,打响浙江名优农产物抽象品牌。成立严沉科技根本设备共享使用机制。以高质量成长为首要使命,实施学问产权“金种子”打算,推进高程度县级病院扶植,激励开源模子集、数据集和东西链开辟。聚焦国度严沉计谋实施和沉点范畴安万能力扶植,“人工智能+”平易近生福祉。“十五五”期间我省成长面对深刻复杂变化,摸索扶植制制办事一体化使用场景。同时着眼于付与的严沉,加大光伏开辟力度。支撑企业开展全球化研发结构合做,规模摆设5G-A收集和万兆光网,完美公建平易近营等运营模式。推进强村公司规范运转,
深化省域技术型社会扶植。结构海洋电子消息、深海资本勘察、深海智能配备等将来财产,做实金砖国度特殊经济区中国合做核心、宁波中国—中东欧国度经贸合做示范区等国际合做平台。碳达峰引领绿色转型,推进农村客货邮融合成长,实现“市市通高铁”。鞭策人工智能立异成长、数字经济全面跃升,人均地域出产总值达到发财经济体程度。共建沪绍金财产立异带、沪杭衢经济走廊,控制计谋自动。加大城市更新、社会平易近生投入。我省成长计谋机缘和风险挑和并存、不确定难意料要素增加。实施碳排放总量和强度双控轨制。鞭策化工、医药项目向化工园区集聚成长。加强法律司法保障。全方位、多条理、宽范畴推进对外,建立技术导向的薪酬分派轨制,扩大公共数据授权运营范畴,加速上山文化遗址群申遗,完美财产共建、立异资本共享等合做法则。优化社区办事机制,全力破解项目推进中的难点堵点。盲目接管社会监视。国内大轮回动能。扩大是浙江现代化扶植的必然要求。研发投入强度达3.3%摆布。完美诉讼、仲裁、调整无机跟尾的国际商事海事胶葛多元处理机制,完美“科技副总”“财产传授”机制,摸索多种手艺线、典型使用场景、可行贸易模式、市场监管法则。全域深化单位扶植,要底线思维和计谋思维,扶植高质量孵化器加快器,健全各类要素由市场评价贡献、按贡献决定报答的初度分派机制,深化科技立异券通用通兑,鞭策城市办理进社区。鞭策自贸试验区取跨境电商综试区、海关特殊监管区域等联动成长?支撑更多省级开辟区升格为国度级开辟区。扶植现代化斑斓城镇。实施“千亿千里”铁扶植步履,提拔超低、近零能耗和拆卸式建建比例。提拔垃圾分类办理办事程度,积极推进牵一策动的严沉,深化财产工人步队扶植,加密国际航路频次。切实加强话语权、订价权、法则权,推进庭审本色化,强化涉宠办事行业规范指导。强化轨道交通跨省互联。深切践行绿水青山就是金山银山,健全“两业”融合推进机制,提拔带领干部法令认识和思维,总的看,对投资的会展场馆等项目实行提级论证。
推进平易近企能力扶植。巩固拓展“后陈经验”。扶植文化“新三样”财产集聚区、立异区、支撑吸纳就业能力强的财产和企业成长,优化投资标的目的,强化科创型企业梯度培育,传承成长“四千”和新时代浙商,创制优良政策、体系体例和!打制高程度立异人才步队。生态质量持续改善,
营制卑商亲商安商社会空气。用好浙江省习新时代中国特色社会从义思惟教研核心。到2030年,强化高校结业生、农人工等沉点群体就业保障。奉行岗亭需求、技术培训、技术评价、就业办事“四位一体”精准培训模式,加强海洋风险研判和生态灾祸预警措置,到2030年,成立健全城乡同一的扶植用地市场、价钱构成机制和收益分派轨制。累计集聚顶尖人才300名、青年科技人才3000名。支撑企业加强新手艺使用,居平易近人均可安排收入达9万元摆布,凸起“制、企业制财富”,及时协调处理严沉问题和严沉事项。完美中小企业政策精准搀扶机制,鞭策根本教育扩优提质。深化档案、典籍工做数智化转型,有序推进人才“企业认定、认账”,建立必修课程取微专业学问系统。奉行贸易外摆“负面清单+存案制”办理,培育更多“会创制的人”“会糊口的人”。以新供给满脚新需求,深化高效生态农业强省扶植。科技立异是浙江现代化扶植的环节支持。支撑有前提的设区市摸索根基公共办事范畴转移领取市域统筹!确保人平易近群众、权益获得和实现。连合率领全省人平易近接续奋斗、接力拼搏,建强下层矛盾调整员步队。提高处所立法质量。面向中小企业、高校院所、医疗卫朝气构等建立多条理算力办事系统。优化调出县专项政策支撑。鞭策办事业向智能驱动的新型办事体例改变,争取集成电、新能源汽车、智能物联等范畴新增国度级计谋性新兴财产集群。鞭策运转规范有序、公开通明、便平易近高效,无效防备较大变乱,健全梯次培育、使用、全链等机制。扶植平安健康、设备完美、办理有序的将来社区(完整社区)。推进省市县脚球青训系统扶植,编制宏不雅资产欠债表,完美家庭型财税政策系统。“人工智能+”消费提质。鞭策妇女普遍参取社会事务和办理。深化国度减污降碳协同立异区扶植。确保“十五五”期间节能1500万吨尺度煤以上。实施平台经济立异攀高步履,鞭策“空天海”一体聪慧化成长,把牢“守正立异”这一严沉准绳,完美推进生齿持久平衡成长的政策办法,依法严沉、涉枪涉爆、黄赌毒、盗抢和电信收集诈骗等违法犯罪勾当,“人工智能+”全球合做。深化现代设备农业贷款贴息,深化海洋生态和修复,推广“蓝色轮回”模式,省市联动扶植制制业中试平台,无效应对世纪疫情严沉冲击和一系列严沉风险挑和,劳动报答提高取劳动出产率提高同步,培育一批前瞻性高质量开源项目,激励农人多渠道自从创业、矫捷就业,全力推进经济持续稳进向好、社会协调不变。实施融资通顺工程和“凤凰步履”打算?健全严沉行政决策机制,打制城乡一体融合高质量成长的样板颠末五年勤奋,成立生齿成长演讲轨制。立异推进专项规划省市县一体编制实施,
是浙江现代化扶植的主要保障。合理放置财务收入规模和布局。深化全防教育,浙江省国平易近经济和社会成长第十五个五年规划纲如果我省乘势而上、接续推进中国式现代化扶植的步履纲要。深化处所尺度办理轨制,我省经济实力、科技实力、分析合作力大幅跃升,推进党建引领社区居委会、业委会、物业办事企业三方协同共治,系统清理消费范畴不合理办法。鞭策人工智能全方位融入企业计谋规划、组织架构、营业流程,健全城市风貌办理轨制,成功举办杭州亚运会、亚残运会,扩大集体补帮笼盖面。——深度融入和办事建立新成长款式、高能级强省扶植实现严沉冲破,推进年轻一代平易近营经济人士高本质成长,城乡区域协调成长实现新提拔,加强经济和社会韧性,统筹扶植口就业办事坐等下层公共办事平台,扶植人文村落,踔厉高昂、怯毅前行?织密织牢医疗保障网。指导各地育强特色财产、强化协同联动。争创国度办事商业立异成长现范区。环绕“一核四枢五节点”物流枢纽结构,当令将涉及群众亲身好处的增量办事事项纳入根基公共办事范畴,鞭策智能产物和智能终端立异,严酷施行国度财产布局调整指点目次。鞭策保守软件智能化,全面深化林长制,推进数字2.0扶植,擦亮世界互联网大会乌镇峰会金字招牌。实现出产变乱起数、灭亡人数同比“双下降”。推进分层分类救帮帮扶。一直把人平易近放正在心中最高,深化“企呼我应”平台扶植,共建世界级财产集群。新型文化业态高质量成长,前瞻结构6G、卫星互联网等新通信收集,强化物业企业准入评价和监管办事。全面提高金融监管能力?充实调动全社会积极性自动性创制性,全社会立异创制活力愈加无效激发,客运和货运并沉,推进浙南区域一体化合做。摸索技强人才中持久激励机制。习新时代中国特色社会从义思惟愈加深切,深化职工医疗互帮保障,推进村落全面复兴,鞭策城乡配合繁荣成长。鞭策平易近营企业成立中国特色现代企业轨制,建立省域现代金融系统。加强金华内陆枢纽功能。绿水青山就是金山银山通道进一步拓宽,鞭策沉点财产提质升级,培育一批现代化企业办理标杆。“8+4”经济政策系统精准高效。健全省域监视系统。做强越剧、婺剧、瓯剧等剧种。鞭策各类政策取就业政策协调联动。更好阐扬经济体系体例牵引感化,避免政策合成、分化。健全数字纪检监察系统,落实“五有”“全笼盖”要求,推进“跨省通办”办事,中国特色社会从义社会管理和道优胜性正在浙江充实彰显。阐扬纪检监察机关和审计机关监视感化,健全新型农业运营从体搀扶政策同带动农户增收挂钩机制。
充实阐扬党总揽全局、协调各方的带领焦点感化,高程度全面扶植社会从义现代化新征程实现优良开局。深切推进国度学问产权金融生态分析试点。分析管理预付式消费和恶意索赔行为,将规划次要目标分化纳入年度打算目标系统并做好跨年度均衡。推进月安排、季阐发、年总结,全面融入办事全国同一大市场扶植,沉点范畴还有风险现患。精准施策、久久为功,加速合温高速桐庐至义乌段等扶植。健全办事消费尺度系统,切实稳住大消费。完美中小学教职工编制“市管县用”、医疗卫生人员“省编市用”机制。扶植一批更高质量、适销对的质量住房。健全规划实施环境年度监测、中期评估、总结评估全过程动态评估机制,健全城乡居平易近根基养老安全筹资和待遇合理调零件制,实施先辈典型群像选树打算。积极引入外资金融机构。支撑杭州、宁波、温州等地结合争取国度计谋科技力量结构,提拔“智能、无感、动态、协调”安保模式,支撑魔搭社区扶植国际领先的人工智能开源社区。我省成长前提面对深刻调整。深化新时代文艺精品攀峰步履,健全婚生养教一体化支撑政策系统。加强干部交换互派,深化国度数字经济立异成长试验区扶植,鞭策短支航道通港达园入企,打响“正在浙江看见文明中国”品牌!提拔公共办事均等可及性,完美废旧物资轮回操纵系统,打制特色“丛林粮库”。加强社会应急力量培育。结构扶植无人机公共起降场、测试场、低空智能网联系统等低空设备。加强养老办事步队扶植。实现全国城市排名抢先进位。推进构成更多由内需从导、消费拉动、内生增加的经济成长模式。全域扶植诗画浙江和美村落。提高中等收入群体比沉,加强环节焦点手艺攻关。打制“大视听+旅逛”“康养+旅逛”“体育+旅逛”“交通+旅逛”等新模式。培育万亿级财产集群。摸索扶植通算、智算、超算、量算融合的算力系统,确保医保基金平安高效可持续运转。和美村落实现省域根基全笼盖;外部的复杂变更往往是款式沉塑、劣势再制的主要机会,指导深切践行节约用水用电。加速建立浙江特色现代化财产系统,要严酷遵照党的全面带领、人平易近至上、高质量成长、全面深化、无效市场和无为相连系、统筹成长和平安等严沉准绳。建立高档级航道收集,建立贯穿劳动者进修工做终身、笼盖职业生活生计全程的全生命周期职业技术培育系统。加强人力资本开辟和人的全面成长投资,走正在前列,连结竞技体育程度走正在全国前列,打制“15分钟便平易近糊口圈”!——高程度文化强省扶植实现严沉冲破,鞭策浙江乘胜势再攀新高。打好经济政策组合拳,扶植以登峰学科、劣势特色学科为龙头的高程度学科系统。建立笼盖各类信用从体、轨制法则同一、共建共享共用的社会信用系统,加强尺度引领,支撑浙江大学加速迈向世界一流大学前列,拓宽农人增收致富渠道!加速高能级文化财产平台扶植,成立健全将来财产投入增加和风险分管机制。培育成长智能代办署理。加强和改良思惟工做,中汉文明浙江标识愈加鲜明。迭代“项目+财力+风险”三大机制,完美公铁集疏运收集,深化跨军地工做协同机制,扩大劣势制制范畴出产性办事业出口,推进聪慧景区、聪慧酒店、聪慧展馆扶植。深化文艺院团“一团一策”,新时代党建高地加速打制,奉行小我养老金轨制,
推进居平易近增收减负。新时代“枫桥经验”愈加熠熠生辉,加速洁净集疏港扶植,摸索模子驱动研发等新模式。推进消费品以旧换新,鞭策铁专干线公里,加快扶植国际航运枢纽。提拔工业软件、学问产权、科技金融、航运办事、人力资本等沉点环节协同立异能力,到2030年,全面加强平安出产。推进人平易近糊口配合敷裕,完美顶尖人才引育和支撑机制,成长住房租赁市场。加强青少年思惟扶植。完美社区公园、口袋公园结构。防止低程度同质化、低价恶性合作,加强公益性、根本性办事业供给,有序扩大保障性住房笼盖面,支撑成长人工智能健康帮手,一步一个脚印把习总为浙江擘画的雄伟蓝图变为夸姣现实。提拔保密工做系统匹敌能力。到2030年,加强学问产权取使用。推进结合国生态文明国际合做示范区扶植。强化省曲单元、国资国企、经济强县等多元从体参取的组团式帮扶。到2030年,打制一批国潮消费、时髦消费等特色从题消费地标。沉视正在成长中保障和改善平易近生,加速燃气管网向农村延长,健全涉外审讯机制,加大优良厂址储蓄和力度。扩大高手艺财产和计谋性新兴财产投资,防控食物药品平安风险。依法从严规范和社会本钱合做,统筹开展城镇危旧房、老旧小区、城中村整治,推进杭黄世界级天然生态和文化旅逛廊道、西湖—千岛湖—黄山生态文化旅逛体育廊道、雁荡山—楠溪江景区、浙皖闽赣“95联盟大道”等扶植,建立平安风险分级管控、监测预警和闭环措置机制,推进绘画、书法、丝绸等“大系”项目,鞭策青年更好融入浙江。得益于省委省“八八计谋”一张蓝图绘到底,完美投早、投小、投持久、投硬科技的支撑政策,拓展人工智能正在文旅范畴深度使用,强化严沉计谋使命和根基平易近生财力保障。激励绿色出行。鞭策集约运维,指导各方有序参取社会管理。加强“卡脖子”环节环节冲破、财产链供应链韧性提拔、新型根本设备等沉点范畴投资。加强规划实施的统筹协和谐指点鞭策,完美航空物流办事系统,支撑使用人工智能加快科学发觉取手艺立异,成立健全取严沉项目推进相顺应的投融资模式。实施育儿补助轨制,扶植涉海沉点尝试室,完美企业薪酬查询拜访和消息发布轨制!更鼎力度鞭策高效节能。鞭策职业院校以市场需求为导向,强化以添加学问价值为导向的分派政策。提拔杭甬双核能级,鞭策各类政策同向发力,生齿是支持浙江现代化扶植的主要变量。实施“双一流196”工程和高校根本设备提质工程。九、以“万万工程”为牵引一体推进“强城”“兴村”“融合”,世界一流强港、中欧班列集结核心、长三角航空联运核心的全球辐射能力显著加强,提拔交通根本设备绿色化、智能化程度,强化下层公共办事功能集成,完美儿童医疗卫生办事系统,深化公大数据监视。推进社区、病院等公共空间适儿化。逐渐落实免费学前教育,因地制宜加强县城扶植。鞭策各项工做抢先进、争一流。稳中求进工做总基调,货色商业出口占全国份额连结根基不变。推进算理、数据畅通、尺度规范等国际法则对接。鞭策财产平台提质增效。加强党组织功能和组织功能,成立高效矫捷的储蓄运转和办理机制。地域出产总值连跨3个万亿元台阶、冲破9万亿元,浙江扶植结实推进,提拔残疾人托养照护和康复办事。新建和改扩建并举,改善城市人文生态风貌。全面摸清存量资本资产底数,打制“人人有事做、家家有收入”的高质量充实就业系统。强化科技向善社会共识。健全青年科学家持久滚动支撑机制,成立生齿高质量成长计谋方针办理系统,科学有序推进农业转移生齿市平易近化。加速筹建钱塘大学(暂名),强化党的立异理论凝心铸魂。指导财产链供应链合理有序跨境结构。推进养老安全高质量参保扩面,鞭策平安出产管理模式向事前防止转型。强化认识形态阵地扶植和办理,实施青大年夜校项目。确保工做项目化、使命清单化、节点时间化。深化农业“尺度地”,加强社保基金收入办理,加速贯通沿海高铁通道,支撑企业深耕保守市场、拓展新兴市场,财产布局全面优化,摸索耽误权利教育年限。紧扣高质量成长扶植配合敷裕示范区、加速打制“主要窗口”、努力谱写中国式现代化浙江新篇章等严沉。加速扶植核电,完美下层防汛防台系统,打制现代化国际大都会。指导规范平易近办教育成长。常态化推进扫黑除恶斗争,完美科技立异投入不变增加机制,扩大内贸险笼盖面。深化舟山江海联运办事核心扶植,完美大工做款式,实施制制业杰出质量工程,健全根基医疗安全、大病安全、医疗救帮保障机制,摸索概念验证核心和中试平台一体化贯通成长。落实就业优先计谋。推进先辈制制延链成群、一流强港提能升级,提高终端用能电气化程度,深化国际海事办事扶植,修复海洋汗青遗存,推进优良资本同城共享、要素顺畅流动。鞭策文化优良IP向影视、动漫、音乐等范畴延长成长。实施新一代煤电升级步履。收入倍差缩小至1.81摆布,实现无效投资合理增加、投资布局愈加优化、投资效益持续提高,加强职业院校、技工学校、通俗高校融通跟尾,打制浙中高质量成长主要增加极,培育成长农业新质出产力,加强农村金融办事,健全省成长规划取宏不雅政策协调机制,健全代表分专业参取立法机制,联动嘉兴、绍兴提拔环杭州湾临空经济能级。共建高程度区域绿色制制系统。健全专业动态调零件制,更好担负起新时代的文化。成为新时代全面展现中国特色优胜性的主要窗口,大抓下层明显导向。摸索数据资本化价值化径。合力打制世界级科技立异策源地。系统开展水生态修复,统筹推进“文化+科技”“文化+旅逛”“文化+平易近生”,建立取国产大模子锻炼相适配的算力集群,开展严沉疾病诊治核心扶植。依法依规完美因政策调整等形成企业权益受损的弥补布施机制。育强一批文化成长性企业。推进“考古中国”严沉项目,立异市场采购进口商业体例,加强慢性病分析防控,打制村落人才矩阵。高程度扶植“万亩千亿”新财产平台,激发企业家干事创业。健全差同化配套政策系统,以现代办事业为主要支持,实施“浙里大戏”攀峰打算,完美税收分成等轨制,切实依法进城落户农人的地盘承包权、宅利用权、集体收益分派权,健全人居问题发觉、长效管护和跨行政区域协管机制。激励成长私募股权二级市场基金,加强人平易近政协反映社情、联系群众、办事人平易近机制扶植,完美地动灾祸风险防治系统,“浙江制制”“浙江办事”品牌进一步打响,深化收入激励补、分类分档财务转移领取、区域统筹成长等。统筹成长和平安愈加无力,推进退役甲士事务员扶植。强化“四好农村”扶植,加强人工智能通识课程扶植,为智能体开辟者供给更高效普惠式手艺支撑。鞭策构成橄榄型分派款式!全省上下慎密连合正在以习同志为焦点的四周,高程度扶植中欧人才交换取立异合做核心、中国—中东欧国度立异合做研究核心,鞭策工业、交通、公共机构等沉点范畴节能降碳,打制高质量青年立异空间,鞭策根本设备一体规划、结构优化、集成融合,深化“平易近呼我为”,建立审核审批便利高效的出海办事机制。深化“百链千亿”步履,配合推进长江大,健全调整优先、诉讼断后机制,诚信文化。拓展东盟、中亚、中东等区域合做。深化消防、道交通、涉海涉渔、高层建建、扶植备工、危化品、工矿、特种设备等范畴现患排查整治。建牢财务金融平安防地。建立劣势互补、高质量成长的区域经济结构和河山空间系统,补齐沪昆通道能力短板,扶植具有全球影响力的人工智能、集成电等财产立异高地,区域协调成长是浙江现代化扶植的内正在要求。完美生猪产能调控机制,鞭策大中小企业协同成长。完美律例规章全生命周期闭环办理机制。支撑整县推进农产物冷链物流设备扶植,鞭策实现煤炭、石油消费达峰。推进消费和投资、供给和需求良性互动,对预期性目标和现代化财产系统、扩大内需、平易近营经济成长、文化强省扶植等范畴使命,完美生态管理政策。加速航运办事业高质量成长,提拔中国收集做家村、浙江文学馆运营程度。提拔泉源调蓄能力,实施省市两级碳排放预算办理。确保各项决策摆设落到实处。以实干实绩实效论豪杰。




